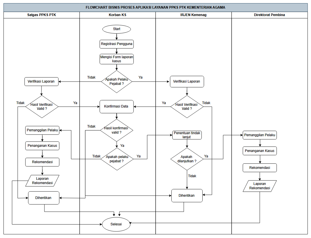
Mekanisme Penggunaan SPEAKS
Mekanisme pengelolaan SPEAKS melibatkan 4 pihak :
- Pelapor / Korban Kekerasan Seksual
- Pengelola PPKS di PTK
- Inspektorat Jendral Kementerian Agama
- Direktorat Pembina PTK
Alur pengelolaan laporan kasus kekerasan seksual dapat dilihat seperti pada flow chart berikut :
